氢能汇获悉,3月23日,新疆氢达能源科技有限公司年产12万吨绿氢、70万吨绿氨一体化生产线项目环境影响报告书拟报批公示。
根据公示,新疆氢达能源科技有限公司年产12万吨绿氢、70万吨绿氨一体化生产线项目为新建项目,位于乌苏工业园西区,总投资419138万元,建设单位为新疆氢达能源科技有限公司。
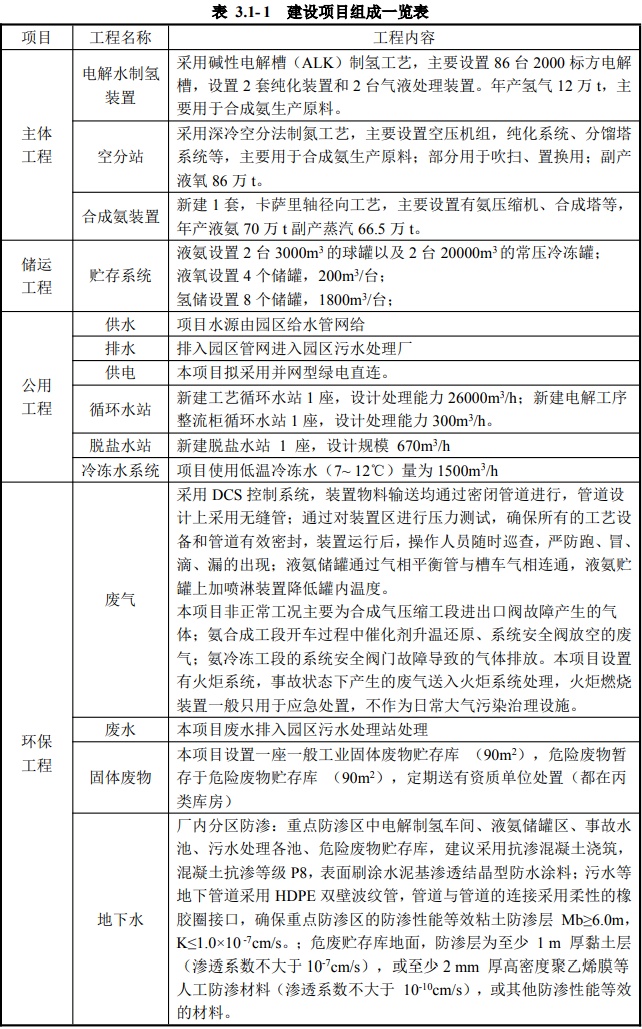
建设内容:建设2万吨/年电解水制氢装置生产线6条年产12万吨绿氢、70万吨/年合成氨装置生产线1条年产70万吨绿氨、560000KNm³/年制氮装置生产线1条、电解槽厂房6座、办公楼1座、循环水站1座、中央控制室1座、液氨罐区1座、氢气罐区1座、脱盐水站1座及配套设施,总建筑面积127083.72平方米。占地面积:占地面积330883㎡。施工期为12个月。
电解水制氢装置:采用碱性电解槽(ALK)制氢工艺,主要设置86台2000标方电解槽,设置2套纯化装置和2台气液处理装置。年产氢气12万t,主要用于合成氨生产原料。
合成氨装置:新建1套,卡萨里轴径向工艺,主要设置有氨压缩机、合成塔等,年产液氨70万t,副产蒸汽66.5万t。
贮存系统:液氨设置2台3000m³的球罐以及2台20000m³的常压冷冻罐;液氧设置4个储罐,200m³/台;氢储设置8个储罐,1800m³/台。


详情如下:

新疆氢达能源科技有限公司年产12万吨绿氢、70万吨绿氨一体化生产线项目环境影响报告书拟报批公示
按照《中华人民共和国环境影响评价法》《环境影响评价公众参与暂行办法》(生态环境部令第4号)等法律、法规及有关规定,建设单位是建设项目选址、建设、运营全过程环境信息公开的主体,是建设项目环境影响报告书(表)相关信息和审批后环境保护措施落实情况信息公开的主体;建设单位编制环境影响公众参与的过程中,应当公开有关环境影响评价的信息,征求公众意见。建设单位对所发布的公示信息内容负全责并承担法律责任
2026年2月,受新疆氢达能源科技有限公司委托,乌鲁木齐恒达蓝天环保科技有限公司承担《新疆氢达能源科技有限公司年产12万吨绿氢、70万吨绿氨一体化生产线项目》环境影响评价工作。目前,该项目环境影响报告书及公众参与说明已编制完成,拟上报进行审批,根据《中华人民共和国环境影响评价法》、《环境影响评价公众参与办法》(生态环境部令第4号)中的相关规定,现开展环境影响评价公众参与拟报批公示,以听取社会各界对该项目的环境影响及有关环境保护工作的意见和建议。
新疆氢达能源科技有限公司
2026年3月23日
附件:02-新疆氢达能源科技有限公司年产12万吨绿氢、70万吨绿氨一体化生产线项目 - 公示稿.pdf




